- 数据结构:计算机存储、组织数据的方式
- 数据库 CRUD 操作:
增加(Create)、读取查询(Retrieve)、更新(Update)、删除(Delete)
# 数组(Array)
- 擅长做查询和修改,不擅长做增加(可能需要扩容)和删除(移位)
- 在随机访问时性能最好
// 基于数组的线性表(集合)
public class MyArrayList {
private Object[] elementData;
private int size;
private static final int DEFAULT_CAPACITY = 10;
public MyArrayList() {
this(DEFAULT_CAPACITY);
}
public MyArrayList(int initiallyCapacity) {
if (initiallyCapacity < 0) {
throw new IllegalArgumentException("Illegal Capacity: " + initialCapacity);
}
elementData = new Object[initiallyCapacity];
}
}
// 1. 在形参包含索引的方法内,检查传入的索引是否越界
// 2. 写每个方法时,最后要判断该方法是否会改变 size 的值
1
2
3
4
5
6
7
8
9
10
11
12
13
14
15
16
17
18
19
20
2
3
4
5
6
7
8
9
10
11
12
13
14
15
16
17
18
19
20
#链表(Linked List)
- 擅长做增加和删除(头和尾),不擅长做查询和修改
- 在执行插入、删除操作时有较好的性能
- 单向链表、双向链表

// 基于双向链表的线性表(集合)
public class MyLinkedList {
private Node first; // 链表的第一个节点
private Node last; // 链表的最后一个节点
private int size; // 节点的数量
// 删除链表中第一次出现的元素 o
public boolean removeFirstOccurrence(Object o) {
Node currentNode = first;
while (currentNode != null) {
if (currentNode.ele.equals(o)) {
// 删除节点
if (currentNode == first) {
currentNode.next.prev = null;
first = currentNode.next;
size--;
return true;
} else if (currentNode == last) {
currentNode.prev.next = null;
last = currentNode.prev;
size--;
return true;
} else {
currentNode.prev.next = currentNode.next;
currentNode.next.prev = currentNode.prev;
size--;
return true;
}
}
currentNode = currentNode.next;
}
return false;
}
// 返回链表的字符串表示形式
public String toString() {
if (size == 0) {
return "[]";
}
Node currentNode = first;
StringBuilder sb = new StringBuilder();
sb.append("[");
for (int i = 0; i < size; i++) {
sb.append(currentNode.ele);
if (i != size - 1) {
sb.append(", ");
} else {
sb.append("]");
}
currentNode = currentNode.next;
}
return sb.toString();
}
// 内部类 Node
private static class Node {
Node prev; // 上一个节点
Node next; // 下一个节点
Object ele; // 节点中的数据
Node(Object ele) {
this.ele = ele;
}
}
}
// 1. 先修改当前节点,再修改当前节点的上一节点、当前节点的下一节点,最后修改链表的 first、last
// 2. 写每个方法时,最后要判断该方法是否会改变 size 的值
1
2
3
4
5
6
7
8
9
10
11
12
13
14
15
16
17
18
19
20
21
22
23
24
25
26
27
28
29
30
31
32
33
34
35
36
37
38
39
40
41
42
43
44
45
46
47
48
49
50
51
52
53
54
55
56
57
58
59
60
61
62
63
64
65
66
67
68
2
3
4
5
6
7
8
9
10
11
12
13
14
15
16
17
18
19
20
21
22
23
24
25
26
27
28
29
30
31
32
33
34
35
36
37
38
39
40
41
42
43
44
45
46
47
48
49
50
51
52
53
54
55
56
57
58
59
60
61
62
63
64
65
66
67
68
# 栈(Stack)
- 一种运算受限的线性表,仅允许在表的一端进行插入和删除运算
- 后进先出(LIFO)
- 进栈、入栈或压栈;出栈或退栈
- 底层可以数组来存储,也可以使用链表来存储
# 队列(Queue)
- 一种特殊的线性表,只允许在表的后端(rear)进行插入操作,在表的前端(front)进行删除操作
- 单向队列(Queue):先进先出(FIFO),只能从队列尾插入数据,只能从队列头删除数据
- 双向队列(Deque):可以从队列尾/头插入数据,也可以从队列头/尾删除数据
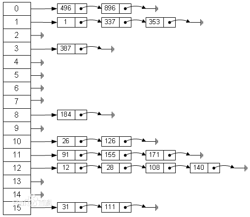
# 哈希表(Hash Table)
- 元素的值和索引存在对应的关系的数组
- 元素值 --> Hash 函数 --> 哈希码 --> 某种映射关系(压缩映射) --> 元素存储索引
- 可以直接根据该元素的 hashCode 值计算出该元素的存储位置,因此具有很好的存取和查找性能

# 堆(Heap)
# 图(Graph)
# 树(Tree)
- 适用于范围查找,一般用来做索引

Sponsor